Abstract
Background: CAR-T therapies have revolutionized cancer immunotherapy, especially for hematological malignancies, representing a promising advanced therapy for relapsed/refractory (R/R) multiple myeloma (MM) patients. Nevertheless, despite the high remission rates observed with BCMA CAR-T cells, not every patient achieves a complete response, and a significant number of patients still relapse. Application of single-cell technologies to study CAR-T cells has helped to shed light on important aspects of their expansion and evolution after administration.
Methodology: CAR-T cells were FACS-isolated from infusion products (IP) as well as from bone marrow (BM) and peripheral blood (PB) from three MM patients (HCB08, IBS08 and HVA02), enrolled in the academic clinical trial CARTBCMA-HCB-01 (NCT04309981) assessing ARI0002h, an autologous CAR T-cell product targeting BCMA1, at different times after cell infusion (1 and 3 months). Single-cell analysis was performed using the Chromium Single-Cell Immune Profiling solution from 10X Genomics that allows simultaneous analysis of gene expression and paired T-cell receptors. Gene Regulatory Network (GRN) analysis was performed using SimiC, a novel computational method developed by our group, that infers regulatory dissimilarities2. Phenotypic analyses were performed by multidimensional flow cytometry.
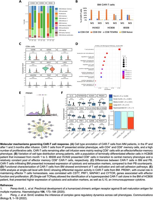
Results: scRNAseq analysis revealed that although CAR-T cells from IP presented similar phenotype, with CD4+ and CD8+ memory cells, and a high number of proliferative cells, CAR-T cells remaining after cell infusion were mainly resting CD8+ cells, with an effector/effector-memory phenotype. In addition, cell type distribution varied among patients, with a population of terminally differentiated effector cells in HCB08 patient, that presented a partial response and an early relapse, that increased from month 1 to 3 and presented a more exhausted phenotype. In contrast, IBS08 and HVA02 (complete responders) presented CD8+ cells in transition to central memory phenotype and a relatively constant pool of effector memory CD8+ CAR-T cells, respectively.
Interestingly, CAR-T cells infiltrating BM presented increased expression of cytotoxic (GZMA, PRF1) and exhaustion (LAG3, HAVCR2, TIGIT) markers, compared to their PB counterparts. Functional characterization showed enrichment of T cell activation and cell-cell adhesion pathways in CAR-T cells from BM. GRN analysis at single-cell level with SimiC showed several regulons, such as IRF3 and PRDM1, presenting increased activity in BM. IRF3, a key transcriptional regulator of type I interferon response, was associated to DUSP2, IL32 and CCL5, genes associated to lymphocyte activation and inflammation. PRDM1, with crucial role in maintaining effector T cells homeostasis, was correlated with CST7, PRF1, MAP4K1 and CYTOR, genes associated with effector function and proliferation. All these data suggest that these regulons would be modulating the increased activation and inflammatory response of CAR-T cells observed in the BM.
Further analysis using single-cell TCRseq allowed the identification of a hyperexpanded CAR-T cell clone in the BM of HCB08 patient (with an early relapse). Deeper characterization showed that this clone had higher expression of cytotoxicity (PRF1, GZMB) and activation markers (HLA-DRA, TNFRSF9). Strikingly, we also found increased expression of IL10, an immunosuppressor cytokine. Further analysis of this clone with SimiC showed increased activity of regulons from TFs related to exhausted CD8+ T cells (CREM, BHLHE40), meanwhile regulons from TFs associated to naïve and memory T cells (FOXP1, KLF2) had reduced activity. Interestingly, PRDM1, that is implicated in IL10 production in Treg, also presented increased activity in this clone. These data would suggest mechanistic insights regulating the phenotype of this hyperexpanded clone, that could represent a mechanism of therapeutic failure and/or early relapse.
Conclusions: Overall, our data show that multiomic analysis are useful tools to characterize CAR-T cells and their dynamics after infusion, that presented different characteristics regarding their location (PB vs BM) and a heterogeneous behavior within the patients. Moreover, GRN analysis at single cell level offers an important tool to understand mechanisms modulating CAR-T cell response and to identify possible mechanisms of relapse.
Disclosures
San Martin-Uriz:Illumina: Other: non-substantial shareholder; 10X Genomics: Other: non-substantial shareholder. Zabaleta:Roche Glycart AG: Research Funding. Juan:Gyala Therapeutics S.L.: Research Funding. Urbano-Ispizua:Miltenyi: Consultancy; Celgene: Consultancy; Gilead: Consultancy. Moraleda:Novartis, Gilead, Roche, Sanofi, Jazz, and Takeda.: Consultancy. Mateos:Pfizer: Honoraria, Membership on an entity's Board of Directors or advisory committees; Sanofi: Honoraria, Membership on an entity's Board of Directors or advisory committees; Takeda: Honoraria, Membership on an entity's Board of Directors or advisory committees; Amgen: Honoraria, Membership on an entity's Board of Directors or advisory committees; Bristol Myers Squibb/Celgene: Honoraria, Membership on an entity's Board of Directors or advisory committees; Oncopeptides: Membership on an entity's Board of Directors or advisory committees; Janssen Cilag: Honoraria, Membership on an entity's Board of Directors or advisory committees, Speakers Bureau; GSK: Honoraria, Membership on an entity's Board of Directors or advisory committees. Rodríguez-Otero:Amgen: Speakers Bureau; GlaxoSmithKline: Consultancy, Speakers Bureau; Sanofi: Consultancy, Speakers Bureau; Janssen: Consultancy, Speakers Bureau; Pfizer: Consultancy, Membership on an entity's Board of Directors or advisory committees; Regeneron: Speakers Bureau; Bristol Myers Squibb: Consultancy, Membership on an entity's Board of Directors or advisory committees, Speakers Bureau; Oncopeptides: Consultancy, Speakers Bureau. Fernandez de Larrea:Takeda: Honoraria, Research Funding; Amgen: Consultancy, Honoraria, Research Funding; BeiGene: Consultancy, Honoraria; Pfizer: Honoraria; Sanofi: Consultancy, Honoraria; GSK: Consultancy, Honoraria; BMS: Consultancy, Honoraria, Research Funding; Janssen: Consultancy, Honoraria, Research Funding. Paiva:Janssen: Consultancy, Honoraria; Bristol-Myers Squibb-Celgene: Consultancy, Honoraria, Research Funding; Oncopeptides: Honoraria; Gilead: Honoraria; Sanofi: Consultancy, Honoraria, Research Funding; EngMab: Research Funding; GSK: Honoraria, Research Funding; Amgen: Honoraria; Roche: Honoraria, Research Funding; Takeda: Honoraria, Research Funding; Adaptive: Honoraria. San-Miguel:Abbvie, Amgen, BMS, Celgene, GSK, Haemalogix, Janssen-Cilag, Karyopharm, MSD, Novartis, Takeda, Regeneron, Roche, Sanofi, and SecuraBio: Consultancy, Other: Advisory Board.
Author notes
Asterisk with author names denotes non-ASH members.
This feature is available to Subscribers Only
Sign In or Create an Account Close Modal